Bulletin N°54

Le xénon inhalé module les programmes d’activation microgliaux et exerce des effets thérapeutiques dans plusieurs modèles murins d'amyloïdose et de tauopathie - Science Translational Medicine – Janvier 2025

Wesley Brandao et al.

Le xénon (Xe) est un gaz utilisé chez l’humain comme anesthésique et agent neuroprotecteur dans les traumatismes cérébraux. Les auteurs ont conçu une chambre d'inhalation de Xe et testé cette stratégie thérapeutique dans plusieurs modèles murins de la maladie d’Alzheimer (MA). Dans les modèles d'amyloïdose (APP/PS1 et 5xFAD) et de tauopathie (P301S), le traitement au Xe  induit un programme d’activation microglial « pré-neurodégénératif » instruit par la signalisation IFN-γ. Cette transition phénotypique améliore la compaction des plaques amyloïdes et réduit les neurites dystrophiques. L'inhalation de Xe réduit également l'atrophie cérébrale et la neuroinflammation tout en améliorant le comportement de nidification chez les souris P301S.

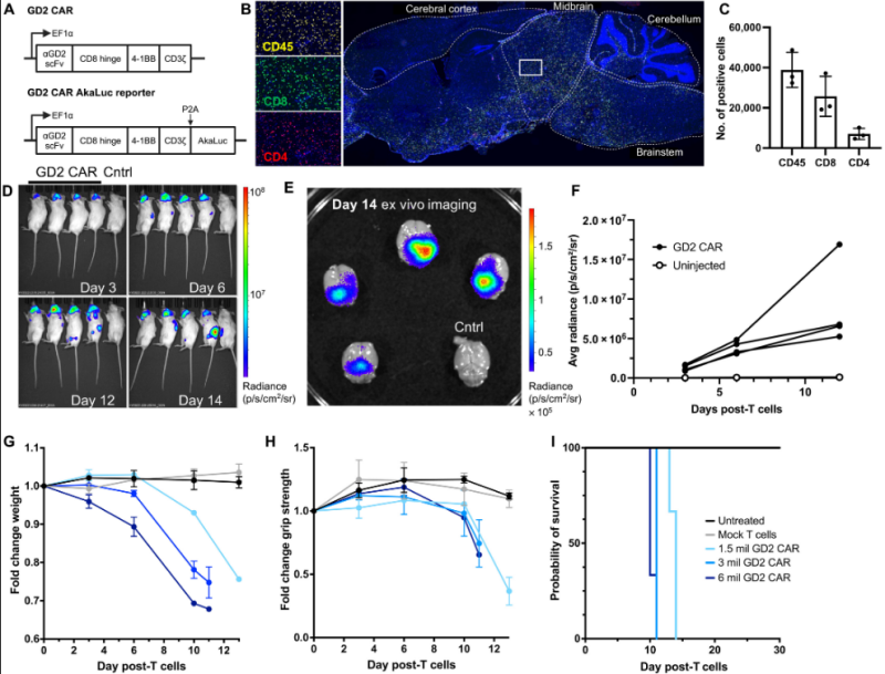
Les cellules CAR T activées par le microenvironnement améliorent l'efficacité contre les tumeurs solides sans exercer d’effets toxiques - Science Advances – Janvier 2025

Kristen C. Vogt et al.

Les lymphocytes CAR (« CAR-T cells » ) dirigés contre la molécule GD2 induisent une neurotoxicité rapide et fatale en raison de l’expression physiologique de GD2 par le tissu cérébral. Afin d'améliorer la sélectivité des cellules CAR T, les auteurs ont conçu un récepteur Notch synthétique qui exprime sélectivement le CAR après liaison à la P-selectin, une protéine d'adhérence surexprimée dans les néovaisseaux tumoraux. Dans ce modèle où les CAR-T sont activées par le microenvironnement tumorale, l'infiltration T intracérébrale est augmentée, sans effets neurotoxiques, tout en maintenant l'efficacité antitumorale.

ApoE3 R136S se lie à Tau et bloque sa propagation, supprimant la neurodégénérescence chez les souris atteintes de la maladie d'Alzheimer - Neuron – Janvier 2025

Guiqin Chen et al.

Les patients porteur de mutation PSEN1 E280A et de la variante APOE3 Christchurch (R136S) sont protégés contre les symptômes de la maladie d'Alzheimer (MA) et présentent une distribution anatomique distincte de la pathologie liée à Tau. Cependant, le mécanisme moléculaire expliquant cet effet protecteur reste encore mal compris. Dans cette étude, les auteurs montrent que la variante ApoE3 R136S se lie fortement à Tau et réduit son internalisation par les neurones et la microglie. En découlent une diminution de la fragmentation de Tau par l'asparagine endopeptidase (AEP) et de la réaction pro-inflammatoires induites par les fibrilles de Tau ou d’ amyloïde-beta.

Les macrophages de la glande pituitaire dérivent de précurseurs précoces et jouent un rôle clé dans la modulation de l'équilibre hormonal - Cell Reports – Février 2025

Henna Lehtonen et al.

Les auteurs ont réalisé une cartographie moléculaire des macrophages de la glande pituitaire (= hypophyse) et ont mis en évidence leur hétérogénéité et leur spécialisation spatiale. Les macrophages de type microglie sont enrichis dans l’hypophyse postérieure, tandis que d'autres macrophages, dans l’hypophyse antérieure, interagissent étroitement avec les cellules sécrétant des hormones. Tous les macrophages hypophysaires proviennent de précurseurs précoces issus du sac vitellin et se maintiennent par auto-renouvellement, indépendamment des monocytes dérivés de la moelle osseuse. Les expériences de déplétion montrent le rôle des macrophages hypophysaires dans la régulation de l'équilibre hormonal intra-pituitaire via une signalisation médiée par l'ATP extracellulaire.

La propagation de micronoyaux neuronaux régule les caractéristiques phénotypiques et fonctionnelles des cellules microgliales - Nature Neuroscience – Janvier 2025

Sarasa Yano et al.

Dans cette étude, les auteurs montrent, chez la souris en développement, que les neurones migrant dans des zones denses du néocortex libèrent dans l'espace extracellulaire des « micronoyaux ». Ces « micronoyaux » sont phagocytés par la microglie et y induisent des modifications morphologiques (rétraction lente des prolongements) visualisables in vivo en microscopie biphotonique. Le KO microglial du gène cGAS atténue les effets morphologiques induits par les « micronoyaux » neuronaux. Par ailleurs, les cellules microgliales ayant phagocyté ces « micronoyaux » présentent une signature transcriptomique spécifique.

Les signaux parasympathiques postprandiaux favorisent l'immunité de type 2 au niveau des poumons – Neuron – Janvier 2025

Hongjie Chen et al.

L'immunité de type 2 des poumons protège contre les infections pathogènes, mais sa dysrégulation est responsable de l'asthme. Bien qu'il ait longtemps été observé que les symptômes des patients asthmatiques peuvent être exacerbés après un repas, le mécanisme physiopathologique sous-jacent à ce phénomène postprandial reste mal compris. Dans cette étude, les auteurs rapportent que, chez la souris, l’ingestion de nourriture induit, via le système nerveux parasympathique, une activation des réponses immunes de type 2 au niveau pulmonaire. Les terminaisons de l’innervation parasympathique pulmonaire sont co-localisées avec des cellules lymphoïdes innées de type 2 (« innate lymphoid cells » = ILC2). Le blocage pharmacologique ou chirurgical des signaux parasympathiques réduit l'immunité de type 2 au niveau pulmonaire. À l'inverse, la manipulation chémogénétique des entrées parasympathiques et de leurs circuits neuronaux d’amont est suffisante pour moduler ces réponses immunitaires. Enfin, les auteurs montrent que : i) les ILC2 de poumons chez la souris et l'humain expriment Chrm4, un récepteur au neurotransmetteur parasympathique acétylcholine, ii) la délétion de Chrm4 atténue l'inflammation pulmonaire médiée par les ILC2.

Des interactions entre neurones et ILC2 intestinales régulent le glucagon pancréatique et la glycémie - Science – Janvier 2025

Marko Šestan et al.

Cette étude montre qu’après un jeûne forcé, les souris dépourvues de cellules lymphoïdes innées de type 2 (ILC2) présentent une homéostasie du glucose perturbée, une sécrétion pancréatique altérée de glucagon et une gluconéogenèse hépatique inefficace. Des ILC2 d’origine intestinale migrent dans le pancréas via un mécanisme dépendant de l’expression des récepteurs β2-adrénergiques. Enfin, les auteurs montrent que l'activation ciblée des neurones intestinaux catécholaminergiques favorise l'accumulation d'ILC2 dans le pancréas.

Les brèves du Bulletin N°54 

 

Article N°1

Lia-Raluca Olari et al.

Les fibrilles d'α-synucléine renforcent l'infection par le VIH-1 des cellules T humaines, des macrophages et des cellules microgliales.

Nature communications – Janvier 2025

 

Article N°2

Karl E. Biggs et al.

La Coronin1A régule le transport intracellulaire d’alpha-synucléine dans la microglie.

Journal of Neuroscience – Janvier 2025

 

Article N°3

Zeynep Kaya et al.

La « spreading depolarization » déclenche des signaux pro-inflammatoires et anti-inflammatoires : un lien potentiel avec la physiopathologie de la migraine.

Brain – Janvier 2025

 

Article N°4

Ashleigh Willis et al.

Les approches à cellule unique définissent les niches des cellules souches neuronales et identifient des ligands microgliaux pouvant améliorer l'oligodendrogénèse.

Cell Reports – Janvier 2025

 

Article N°5

Ricardo Martins-Ferreira et al.

Un Atlas de la Microglie Humaine (HuMicA) révèle les profils moléculaires microgliaux associés aux maladies neurodégénératives.

Nature Communications – Janvier 2025

 

Article N°6

Leigh Ellen Fremuth et al.

La neuraminidase 1 impacte l’activation pathologique de la microglie en modulant la sialylation de Trem2.

Cell Reports – Janvier 2025

 

Article N°7

Sung-Hyun Yoon et al.

L'activation microgliale de la voie NLRP3-gasdermine D altère l'intégrité de la barrière hémato-encéphalique via un mécanisme impliquant l’interleukine-1 beta et le chimiotactisme des neutrophiles.

Nature Communications – Janvier 2025

 

Article N°8

Linh H.D. Le et al.

La réponse microgliale à l'inhibition pharmacologique du CSF1R par PLX3397 diffère selon le sexe chez les souris adultes.

Cell Reports – Janvier 2025

 

Article N°9

Zhongxiao Fu et al.

La microglie module la réactivité cérébrovasculaire via l'ectonucléotidase CD39.

Nature Communications – Janvier 2025

 

Article N°10

Megumi Andoh et al.

La caspase-3 non-apoptotique guide la phagocytose microgliale des synapses médiée par C1q.

Nature Communications – Janvier 2025

 

Article N°11

Laramie E. Duncan et al.

Cartographie bioinformatique de l'étiologie cellulaire de la schizophrénie et des phénotypes cérébraux complexes.

Nature Neuroscience – Janvier 2025