Bulletin N°30

La protéomique de proximité identifie la protéine UCH-L1 comme un régulateur essentiel de la production d'IL-1β induite par NLRP3 dans les macrophages et la microglie chez l’humain - Cell Reports – Mai 2024

Zhu Liang et al.

Le complexe de l’inflammasome NLRP3 est assemblé et activé via des mécanismes impliquant le système ubiquitine et qui sont encore mal définis chez l’homme. Les auteurs de cette étude ont utilisé des approches de protéomique de proximité, de purification par affinité et de criblage par ARN interférents (RNAi) pour préciser la nature de ces mécanismes. Ce travail permet de fournir une carte moléculaire des différentes phases d’interactions protéiques qui se succèdent durant l'activation de NLRP3. Par ailleurs les auteurs démontrent qu’UCH-L1 interagit avec le domaine NACHT de NLRP3. La diminution d’UCH-L1 réduit les niveaux de pro-interleukine-1β (IL-1β) et l’inhibition pharmacologique d’UCH-L1 interfère avec la formation de complexes NLRP3 et l'oligomérisation d'ASC. Il en résulte un clivage et une sécrétion d'IL-1β modifiés. Par ailleurs, ce processus est plus marqué dans les cellules microgliales car elles présentent une expression élevée d'UCH-L1 par rapport aux monocytes/macrophages. Les perspectives thérapeutiques offertes par ces résultats sont discutées.

Article de revue - Déterminants moléculaires de la dynamique développementale des cellules microgliales - Nature Reviews Neuroscience – Avril 2024

Liam Barry-Carroll & Diego Gomez-Nicola

La microglie constitue la population majoritaire de macrophages parenchymateux dans le cerveau. Du fait de son origine spécifiquement extra-embryonnaire, au niveau du sac vitellin, la microglie est considérée comme un sous-groupe particulier de cellules gliales du système nerveux central (SNC). Au cours du développement, les progéniteurs des cellules microgliales prolifèrent au sein du SNC et finissent par le coloniser dans son intégralité. Dans cette revue, les auteurs abordent les problématiques de l’origine des progéniteurs microgliaux, de leurs voies d'entrée dans le cerveau, et des divers déterminants moléculaires et non moléculaires qui instruisent le développement microgliale. Plus précisément, les auteurs présentent plusieurs mécanismes récemment identifiés dans la régulation de la colonisation microgliale, notamment le facteur de disponibilité d'espace et l’existence de niches favorisant la prolifération des progéniteurs microgliaux. Enfin, les facteurs impliqués dans la différenciation terminale des cellules microgliales sont également passés en revue.

Les tauopathies sont caractérisées par une accumulation microgliale de gouttelettes lipidiques qui est régulée par l’expression neuronale d’AMPK - Cell Metabolism – Avril 2024

Yajuan Li et al.

L'accumulation de gouttelettes lipidiques dans le cerveau âgé et au cours de la maladie d'Alzheimer est considérée comme un phénomène pathologique aux mécanismes cellulaires et moléculaires peu connus. En utilisant la microscopie de diffusion Raman stimulée (SRS pour « Stimulated Raman Scattering »), les auteurs de cette étude ont observé une accumulation significative de gouttelettes lipidiques (LD pour « lipid droplets ») dans les cellules microgliales de souris atteintes de tauopathie. Par ailleurs, l'imagerie SRS, combinée au marquage à l'oxyde de deuterium a révélé une lipogenèse accrue et un turnover lipidique altéré au sein des LD dans les cerveaux de mouches atteintes de tauopathie. La même observation a été réalisée dans les neurones humains dérivés de cellules souches pluripotentes induites (iPSC) atteintes de tauopathie. Le transfert de lipides insaturés depuis ces neurones vers les cellules microgliales en co-culture, induit une accumulation de LD, un stress oxydatif, une inflammation et une altération des fonctions microgliales de phagocytose. L’AMPK neuronale inhibe la lipogenèse et favorise la lipophagie, réduisant ainsi le flux lipidique vers la microglie. Enfin, la déplétion d’AMPK chez les souris, en phase prodromique de la tauopathie, augmente l'accumulation de LD et exacerbe la microgliose pro-inflammatoire ainsi que les signes neuropathologiques de tauopathie.

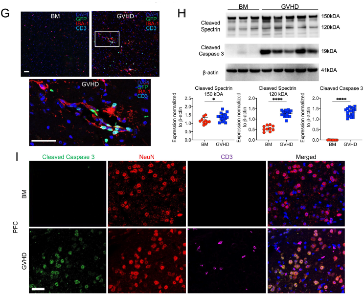
L'expression microgliale du récepteur aux cannabinoïdes CB2R promeut la neuroinflammation dans un modèle murin de maladie du greffon contre l'hôte - Journal of Clinical Investigation – Avril 2024

Alison Moe et al.

En utilisant un modèle murin de maladie du greffon contre l’hôte (GVHD pour « graft versus host disease »), les auteurs de cette étude montrent que la signalisation du récepteur aux cannabinoïdes de type 2 (CB2R) joue un rôle critique dans la physiopathologie de la neuroinflammation observée dans ce modèle. L’engagement de CB2R sur les cellules microgliales induit un phénotype inflammatoire qui potentialise l'accumulation de lymphocytes T pro-inflammatoires dérivés du donneur, modifie les réseaux de gènes codant pour des chimiokines et favorise la mort neuronale. L’administration d’un antagoniste pharmacologique de CB2R réduit sélectivement la neuroinflammation sans affecter la sévérité de la GVHD au niveau systémique.

Article de revue - Contrôle de l'immunité cutanée par les neurones sensitifs - Trends in Immunology – Avril 2024

Xinyi Feng et al.

Les neurones sensitifs périphériques reconnaissent divers stimuli nocifs, notamment les molécules microbiennes et les allergènes, traditionnellement considérés comme des cibles du système immunitaire chez le mammifère. L'activation des neurones sensitifs par ces stimuli entraîne douleurs et démangeaisons ainsi que la libération de neuropeptides qui se lient à leurs récepteurs spécifiques sur les cellules immunitaires, notamment les cellules dendritiques (DC). La libération in situ de neuropeptides affecte les réponses immunitaires innées mais aussi adaptatives en promouvant le priming des lymphocytes T. De nombreux récepteurs aux neuropeptides sont exprimés par les cellules dendritiques, mais seuls quelques-uns ont été pleinement caractérisés. Cet état de fait offre des opportunités pour une investigation plus approfondie des voies par lesquelles les interactions neuro-immunitaires cutanées modulent l'immunité de l'hôte.

Les brèves du Bulletin N°30 

 

Article 

Caroline C. Escoubas et al.

Article de Revue – Les cellules microgliales comme intégrateurs des signaux cérébraux de type pattern moléculaire

Trends in Immunology – Avril 2024