Bulletin N°8

Les cellules microgliales dérivées de cellules iPS favorisent la maturation des organoïdes cérébraux via le transfert de cholestérol – Nature – 01 novembre 2023

Dong Shin Park et al.  

La génération d'organoïdes cérébraux à partir de cellules souches pluripotentes induites  (iPSCs = « induced plurioptent stem cells ») humaines reproduit certaines caractéristiques clés du développement cérébral embryonnaire humain. Cependant, les approches actuelles n'intègrent pas les cellules microgliales ni n'étudient leur rôle dans la maturation des organoïdes. Les auteurs ont généré des organoïdes cérébraux enrichies en cellules microglies en co-cultivant des organoïdes cérébraux avec des macrophages de type primitif générés à partir des mêmes cellules souches pluripotentes induites humaines (iMac). Dans les co-cultures d'organoïdes, les iMac se différencièrent en cellules présentant un phénotype et des fonctions similaires à ceux de cellules microgliales dérivées cellules iPSCs en conditions de monoculture (iMicro). Les cellules microgliales intégrées aux organoïdes cérébraux modulent la différenciation des progéniteurs neuraux, limitant leur prolifération et favorisant l'axonogenèse. Cet effet est lié au transfert, depuis les cellules microgliales vers les progéniteurs neuraux, de gouttelettes lipidiques contenant du cholestérol et des esters.

Analyse des leptoméninges humaines à l’échelle de la cellule unique – Nature Communications – 3 novembre 2023

Nicola A.Kearns et al.

Des preuves émergentes montrent que les méninges assurent une surveillance immunitaire essentielle pour le cerveau et que le dysfonctionnement de l'immunité méningée contribue au vieillissement cérébral et aux processus neurodégénératifs. Cependant, aucune étude n'existe sur le profil moléculaire des différents types cellulaires au sein des leptoméninges humaines. Dans cette étude les auteurs réalisent ce profilage moléculaire en utilisant la technique de RNA-seq sur cellule unique (« single-cell RNA-seq ») à partir de prélèvements méninges leptoméningés post-mortem issus de sujets âgés atteints ou non de maladie d’Alzheimer. Divers types cellulaires sont identifiés, y compris des sous-types uniques de cellules endothéliales méningées, de cellules musculaires lisses et de fibroblastes. En ce qui concerne les cellules immunitaires, les auteurs montrent que la plupart des lymphocytes T expriment CD8 et présentent des caractéristiques de lymphocytes T résidents mémoire. Cette étude permet également de caractériser les macrophages associés aux leptoméninges et de montrer que ces cellules ; i) présentent un profil transcriptomique distinct de celui des cellules microgliales et ii) expriment de nombreux gènes de susceptibilité à la maladie d’Alzheimer.  Les interactions ligand-récepteur ont été répertoriées au sein de la niche leptoméningée et les communications intercellulaires dans cette niche ont été déduites par approche bioinformatique.

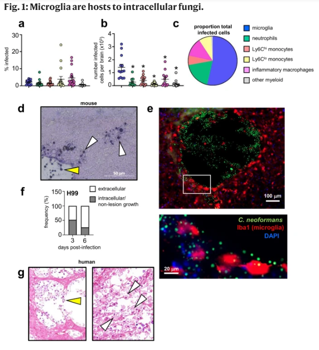
Les cellules microgliales ne protègent pas contre la méningite à cryptocoques – Nature communications – 8 novembre 2023

Sally H.Mohamed

Il est établi que la microglie assure une protection contre diverses infections cérébrales bactériennes, virales ou parasitaires. En revanche le rôle des cellules microgliales au cours d’infections cérébrales fongiques reste inconnu. Les auteurs de ce travail ont étudié le rôle des cellules microgliales dans un modèles murin de méningite à cryptocoque, la cause la plus fréquente de méningite fongique chez l'homme. En utilisant une série de méthodes de déplétion des cellules microglies par des approches pharmacologiques ou de transgénèse les auteurs ont constaté que, contrairement à leur rôle protecteur lors d’autres infections, la déplétion en cellules microglies n’affectait pas le contrôle de l’infection cérébrale à Cryptococcus neoformans. Ce résultat a été répliquée avec plusieurs souches fongiques. Cette étude montre également que les cellules microgliales servent de réservoir à cryptocoques aux temps précoces de l’infection cérébrale et quelles préservent les cryptocoques d’un déficit fonctionnel en ions cuivre.

Revue – Interactions entre cellules T régulatrices et microglie dans le cerveau ischémique – Science Translational Medicine – 8 novembre 2023

ALESSIO RICCI et al.

La réponse inflammatoire à une lésion cérébrale ischémique a un impact substantiel sur l’issue d’un accident vasculaire cérébral (AVC). Les cellules microgliales réagissent rapidement aux signaux danger associés à l’ischémie et, aux temps précoces de l’AVC, protègent l'intégrité de la barrière hémato-encéphalique (BHE), éliminent les débris et limitent les processus d’excitotoxicité neuronale. Les cellules microgliales sont une source importante de non seulement des cytokines pro-inflammatoires mais aussi de facteurs de croissance et pro-angiogéniques qui favorisent la réparation tissulaire. Enfin, la microglie est impliquée dans l’élagage synaptique et le remodelage du réseau neuronal, mais la manière exacte dont ce processus affecte la guérison d’un AVC reste à élucider. La neuroinflammation associée à un accident vasculaire cérébral est également caractérisée par l’infiltration intracérébrales des cellules immunes dérivant du sang, en particulier les lymphocytes T régulateurs  (Tregs) qui exercent des effets neuroprotecteurs. Cette revue décrit les interactions entre Tregs et cellules microgliales aux phases aigües et tardives de l’AVC.

Revue de la littérature : Astrocytes et neuroinflammation - Science Translational Medicine – 8 novembre 2023

HONG-GYUN LEE et al.

Les astrocytes sont les cellules gliales les plus abondantes du système nerveux central (SNC), où elles remplissent un large éventail de fonctions homéostatiques. Les astrocytes réagissent aux stimuli pathologiques aigus ou chroniques en modifiant leurs caractéristiques morphologiques, génomiques, métaboliques et fonctionnelles grâce à un processus appelé «astrogliose réactive». Bien que certains aspects de l’astrogliose réactive soient communs à plusieurs stimuli, les programmes d’activation astrocytaires varient en fonction du type de stimulus, du timing et de la localisation au sein de SNC, ce qui génère des phénotypes astrocytaires variés jouant des rôles divers et parfois opposés dans les maladies du SNC. Cette revue décrit les principaux phénotypes astrocytaires identifiés à ce jour grâce aux techniques les plus récentes de profilage moléculaire. Les auteurs synthétisent également les données de la littérature se rapportant aux interactions établies entre astrocytes et cellules neurales (microglie, neurones, astrocytes) ou immunes (lymphocyte T, lymphocytes B, monocytes, cellules dendritiques, cellules NK) dans le contexte de pathologies à composante neuroinflammatoire.